0
Είσοδος
Εγγραφή
Αρχική
SV1AFN.com
Τιμή:
153,23
€
()
190,00
€
Ποσότητα:
Προσθήκη στα Αγαπημένα
Προσθήκη στο καλάθι
Downloads:
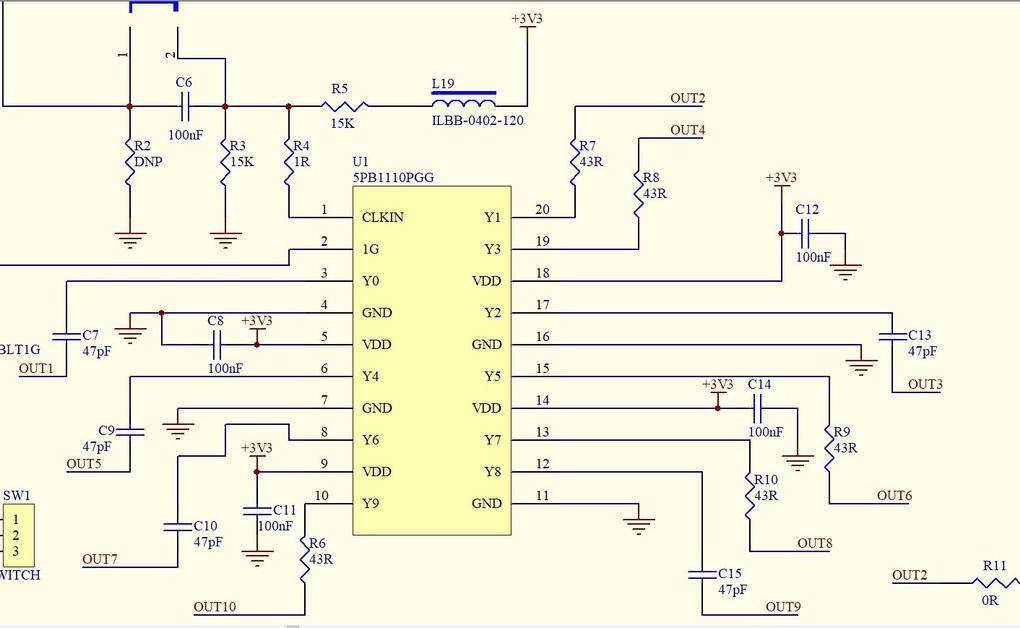
10MHZ_DISTR_DATASHEET.pdf
Μοιραστείτε το:
:
Περιγραφή
Δείτε
SV1AFN.com
32,18€
()
39,90€
Δείτε
SV1AFN.com
11,21€
()
13,90€
Δείτε
SV1AFN.com
4,76€
()
5,90€
Δείτε
SV1AFN.com
112,10€
()
139,00€